K11-200a Zelfcentrerende 3-klauwplaat. 3-klauwplaat. Klauwplaatjes worden gebruikt om een werkstuk of ander object aan een lasmanipulator te klemmen, waardoor het bewerken gemakkelijker wordt. Vooral cilindrische werkstukken of speciale componenten. Wij hebben ook tappen & zagen.
- Uitvoering: zelfcentrerend
- Model: K11
- Type: 200
- Cilindrische pasrand: DIN 3442
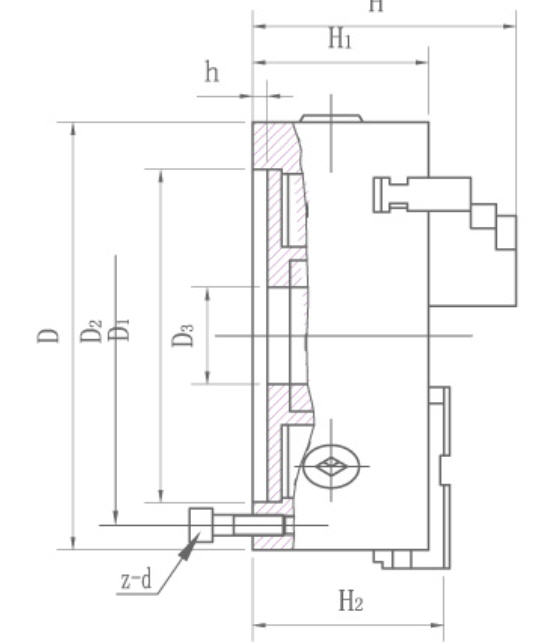
- Maten (zie technische tekening bij details):
- D1 = 165
- D2 = 180
- D3 = 65
- H = 109
- H1 = 75
- H2 = –
- h = 5
- Z-d = 3x M10
- Gewicht: 16,0kg
- Maximale toerental: 2.500 RPM
- Rondloopnauwkeurigheid: 0.05mm
Artikel is compleet:
Sleutel wordt meegeleverd.
Artikel wordt geleverd met klauwen die omkeerbaar zijn


