K11-125 Zelfcentrerende 3-klauwplaat. 3-klauwplaat. Klauwplaatjes worden gebruikt om een werkstuk of ander object aan een lasmanipulator te klemmen, waardoor het bewerken gemakkelijker wordt. Vooral cilindrische werkstukken of speciale componenten. Wij hebben ook handwielen.
- Uitvoering: zelfcentrerend
Model: K11
Type: 125
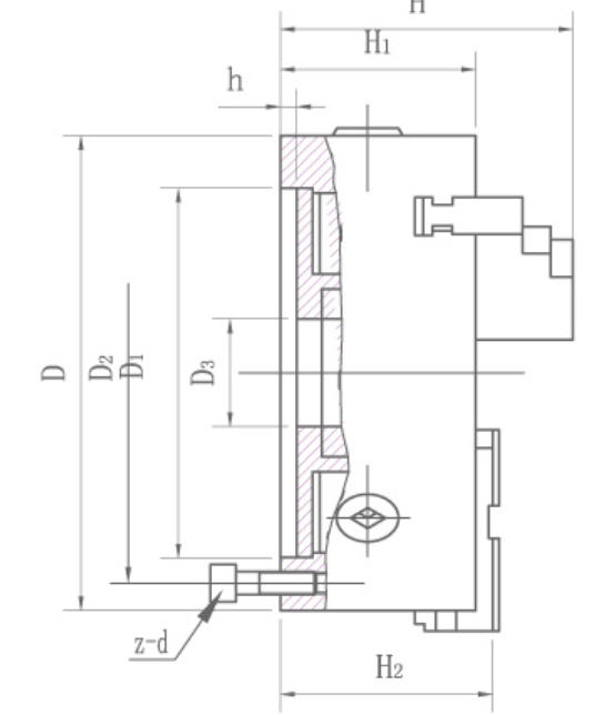
Cilindrische pasrand: DIN 3442 - Maten (zie technische tekening bij details):
- D1 (pasrand) = 95
D2 (steekcirkel) = 108
D3 = 30
H = 84
H1 = 58
H2 = –
h = 4
Z-d = 3x M8
Gewicht: 5,0kg - Maximale toerental: 2.500 RPM
Rondloopnauwkeurigheid: 0.05mm
Artikel is compleet:
Sleutel wordt meegeleverd.
Artikel wordt geleverd met binnen- en buitenset klauwen


