K11-100 Zelfcentrerende 3-klauwplaat
Artikelnummer: 1134
SKU: K11-100
Gewaardeerd 5.00 op 5 gebaseerd op 1 klantbeoordeling
(1 klantbeoordeling)
prijs per stuk
| 1-2 | € 112,99€ 136,72 |
| 3-25 | € 109,60€ 132,62 |
| 26+ | € 107,34€ 129,88 |
- Lage verzendkosten
- Diverse betaalmogelijkheden
- Persoonlijke service & advies
- Sinds 2002
K11-100 Zelfcentrerende 3-klauwplaat. 3-klauwplaat. Klauwplaatjes worden gebruikt om een werkstuk of ander object aan een lasmanipulator te klemmen, waardoor het bewerken gemakkelijker wordt. Vooral cilindrische werkstukken of speciale componenten. Wij hebben ook hefmagneten.
- Uitvoering: zelfcentrerend
Model: K11
Type: 100
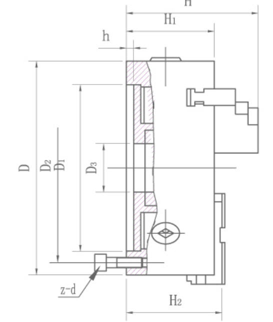
Cilindrische pasrand: DIN 3442 - Maten (zie technische tekening bij details):
- D1 (pasrand) = 72
D2 (steekcirkel) = 84
D3 = 22
H = 74.5
H1 = 55
H2 = –
h = 3.5
Z-d = 3x M8
Gewicht: 2,5kg - Maximale toerental: 2.500 RPM
Rondloopnauwkeurigheid: 0.05mm
Douanenummer: 84581900
Artikel is compleet:
Sleutel wordt meegeleverd.
Artikel wordt geleverd met binnen- en buitenset klauwen


